Skip to content
Call Us
admin@scchc.org.au
Search for:
Crisis Contacts
Feedback
QUICK EXIT
WEBSITE MENU
HOME
ABOUT US
History
Organisational Structure
Executive Team
Board of Directors
Our Values
Life Governors
Your Privacy, Rights and Responsibilities
Publications
A-Z SERVICES
NEWS & EVENTS
News
Events
Media Coverage
SUPPORT US
Donations & Bequests
Volunteers
Friends of SCCH
Community Reference Group
CONTACT US
Sending us Feedback
Reporting an Incident
Accessing Client Records
WORK WITH US
Employee Benefits
Job Opportunities
Student Placements
Volunteers
Organisational Structure
Home
»
About Us
»
Organisational Structure
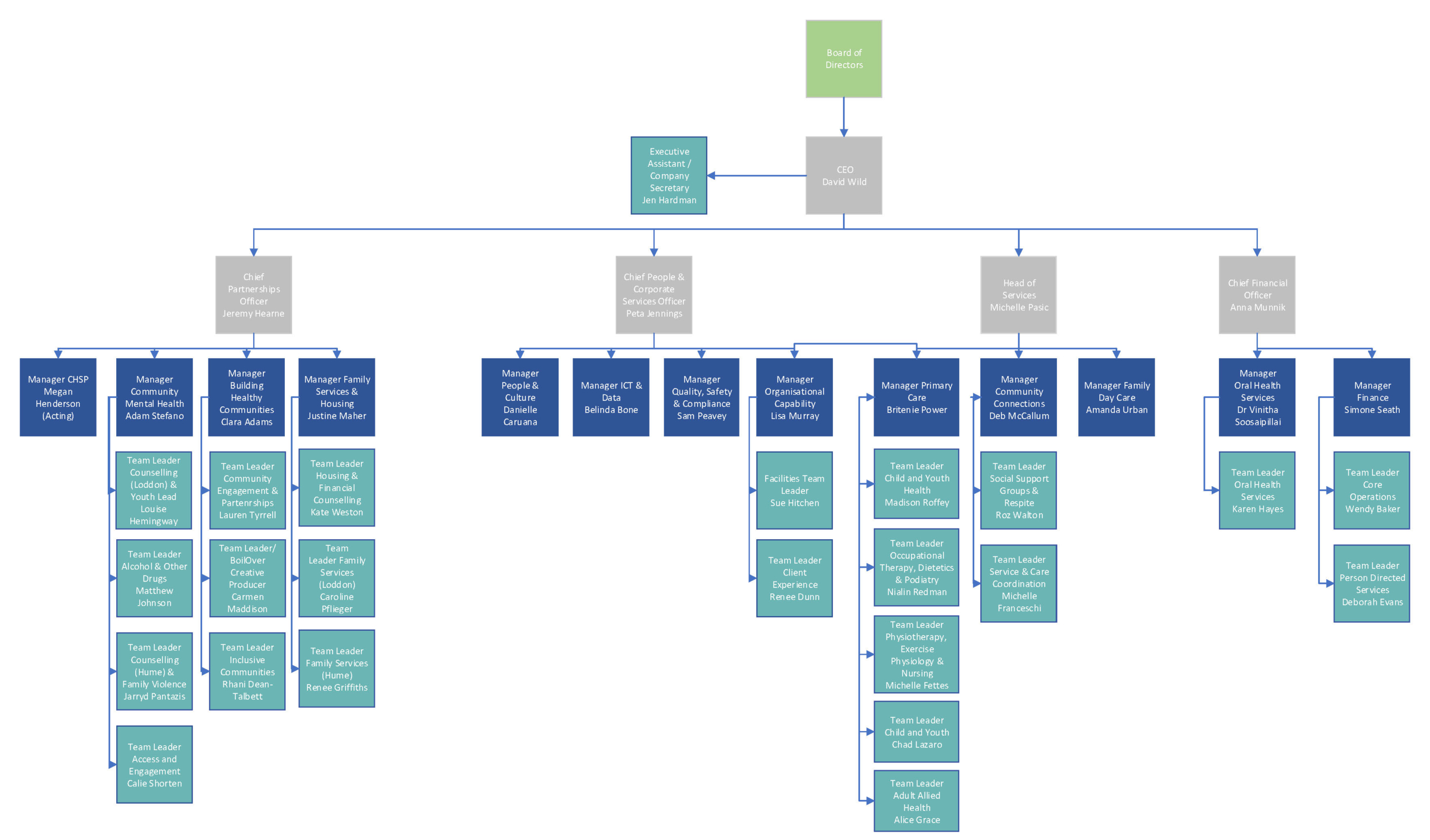
Organisational Structure
Sunbury and Cobaw Community Health
2025-06-17T12:33:50+10:00
(Click on the chart to enlarge)
Page load link
Go to Top